Absurdity of Existence
Notes
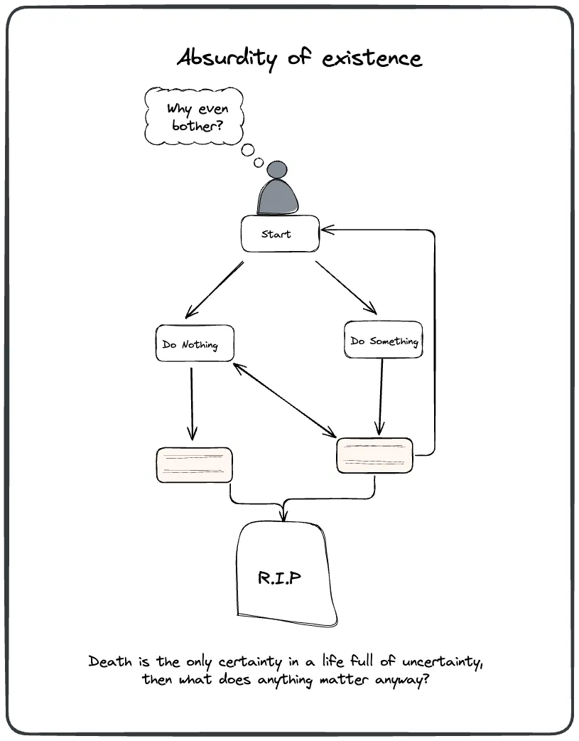
We can never know things "as they truly are" Objectivism, nor our "purpose in life" which is hard to find when the only certainty is Death. Either through our rational capacity, or our senses, we cant escape the processing of our consciousness, which can lead to biases. Since we are Sense seeking creatures in a world that will forever be unknown as is, it can cause feelings of despair. After all, to constantly search for meaning, the be hopeful and full of questions, is demoralizing when the universe fails to answer your questions, it is filled with evil, Uncertainty and meaninglessness, and the only certainty is death.
To escape this despair, we can cancel either side of the equation of us vs the universe. Option one is to give up on the rational quest for understanding, on "us", and surrender to the mystical Leap Into Faith. To let go of the search itself, to live as flow, to believe that the self is a construct, and that we are just a cell in the giant organism which is nature/universe.
Option two is to deny the universe. That nothing else exists but consciousness solipcism, that the universe is devoid of answers because it doesn't matter, that all we know, and all we should care about is us Indifference. Nihilism.
Both are forms of philosophical suicide and both don't solve but rather deny the problem of absurdity of life.
Therefore, the only true way to solve it is to embrace the ambiguity and believe that we matter. Believing in our worth, in the importance of our quest for meaning in a silent universe is a Self fulfilling prophecy, it becomes true by acting as if it is Pragmatism. We ignore all the voices that tries to say that what we do doesn't matter. By believing it does, it does.
Same goes for free will, by believing we control ourselves and our destiny, we can influence our lives. Therefore, moral life is to "live" as much as possible, which is more a question of quality than quantity, which means to fill our time with worthwhile activities, to act, to implement our beliefs as much as possible Will to Power.
However, that doesn't mean that our life will go the way we planned. For example imagine Sisyphus. His greatest challenge is not pushing that rock up a hill, but rather facing the absurdity, when he chooses to push it up again after falling down. To do something even though he knows it's pointless, will only bring you pain, etc. We have to remember that Life is pain, it is unavoidable, it is part of what it means to be alive.
There are many solutions to the absurd, some are empty of meaning and some are meaningful. Ideology and religion are examples of such empty solutions, because it is just a form of Escapism since the "meaning" is forced upon you, it is external to you, you choose essence over existence Lost in the finite.
To base your meaning on the results of your actions is also problematic, because in the end the one sure thing is death, for you and for all, so what is the point of even trying? Sisyphus's actions are useless, but in the end we must imagine him happy, i.e believing that there's a solution to the absurd.
What is that solution? It can't be told, it must be found and created by you only Meaning is Crafted. Either way, facing the absurd is a transforming experience.
Visual

Overview
⬆️Topic:: Existentialism (MOC) ↩️Origin:: Albert Camus 🔗Link::